百廿芳华·归来 | 历史学系关于120周年校庆的最新安排
来源:北京大学历史学系校庆筹备工作组
时间:2018-04-25
亲爱的历史系系友:
距离北京大学120周年校庆还有11天,历史学系再次向全球系友发出诚挚邀请,欢迎系友们回家看看!
按照学校关于校庆的组织安排,4月30日至5月6日为校庆周,欢迎系友们在此期间返校。届时,学校团委将组织大量志愿者在各校门口及重要点位,为广大系友提供咨询服务。学校校友办也将在双创中心(二教西北角)设立校友接待与服务总站,系友可在8:00至17:00前往。
为保障安全有序的校园环境,建议大家乘坐公共交通来校。可乘坐地铁4号线到北京大学东门站下,A口距离学校东北门最近,前往历史学系新办公地址(人文学苑5号楼)最为方便;D口距离学校东南门最近,方便直接前往设立在双创中心的校友接待与服务总站。(具体路线可参考文末示意图)
校友可凭借校友卡、剪角学生证、盖有“离校留念”的校园卡,以及盖有北京大学公章、钢印的毕业证书、学位证书、结业证书和予以承认的非学历性证书,作为入校、办理临时餐卡的凭证。如若以上凭证均无法提供,请系友在返校前及时联系我系侯亚杰老师(手机号:15210597600),通过报身份证号预约、报个人学业信息录入校友信息库等形式入校。
校友凭证(同入校凭证),到双创中心地下(二教西北角)校友接待与服务总站和各食堂办理临时餐卡,办理临时餐卡的时间和餐卡有效期均为4月29日—5月6日。临时餐卡有特殊的纪念设计,金额有20、50、100三种。
历史学系将为系友准备丰富的纪念品,欢迎大家前来领取。学校纪念品商店和邮局的纪念邮票也设有摊位,校友可到新太阳中心B2商店,东北门和电教西门购买。校友凭证(同入校凭证)可以享有九折优惠。
历史学系于2013年由静园二院搬迁至人文学苑5号楼。本次校友返校接待处设立在人文学苑5号楼一层,楼内设有茶歇室,备有会议室,供系友聚会与交流使用。各年级如需要场地进行集体返校活动,请提前联系侯老师(手机号15210597600)进行场地预订。
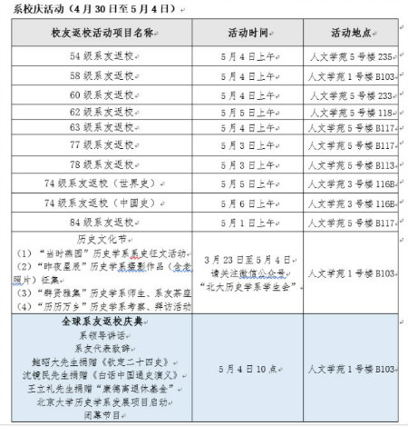
历史学系将于2018年5月4日10点在人文学苑1号楼B103报告厅举行“历久弥新 史志不渝”全球系友返校庆典。人文学苑1号楼坐落于一体北侧,1号楼附近将有志愿者进行引导,欢迎各位系友参加庆典。
(4月30日至5月4日)

电话:010-62757464 15210597600 侯老师
邮箱:hiswaishi@pku.edu.cn
地址:北京大学人文学苑5号楼
附:路线图

总路线

路线一

路线二