病毒的结构至简,但在黄钰眼中,这些由核酸与蛋白精密缠绕而成的微观实体,却是自然界最诡谲的“潜伏者”。从中国农业大学的试验田间,到北京大学的基础科研实验室,再到西南大学的分子育种应用前沿,黄钰花了十余年时间,试图搞懂这个微观对手的逻辑。如今,她正尝试一件更大胆的事:不仅要防住病毒,更要“驯服”它,将其改造为助力农业育种的“基因穿梭巴士”。
2025年,一篇题为《Perception of viral infections and initiation of antiviral defence in rice》的研究论文登上Nature。这项由北京大学李毅教授团队领衔的成果,解决了一个困扰植物学界多年的难题:水稻如何在分子层面“看见”病毒并启动免疫。该论文的共同第一作者,正是北京大学生命科学学院博士校友、现任西南大学研究员的黄钰。

论文链接:https://doi.org/10.1038/s41586-025-08706-8

黄钰
补上最后一块拼图
2020年,北京大学生命科学学院的实验室里,博士生黄钰感觉自己被困住了。
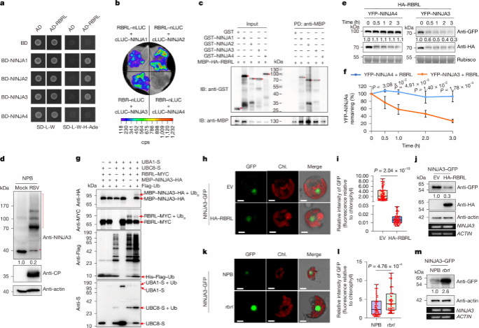
摆在她面前的,是一场困扰了课题组十余年的“接力赛”:解析水稻如何感知病毒侵染并启动防御。在李毅老师的带领下,前辈杜鹏老师早在2011年就找到了下游免疫信号通路的核心元件,后来的同门又锁定了病毒外壳蛋白是触发警报的源头。一切看起来顺理成章:病毒来了,外壳蛋白暴露了,植物体内的某个受体感知到了,警报拉响,防御启动。但故事的中间,缺失了最关键的一环。那个“受体”究竟是谁?它是如何与病毒外壳蛋白“接头”的?
黄钰接过了这根“接力棒”。通过系统筛选,她将目标锁定在一个E3泛素连接酶上,然而实验却屡屡受挫:它既不降解病毒蛋白,也不作用于已知的负调控因子。“那一个问题,大概卡了我一年。”她回忆道。日复一日的阴性结果,消耗的不仅是时间,更是信心。
在科学的荒原上,独自赶路是常态。她手里拿着“锁”和“钥匙”,却怎么也打不开那扇门。那时的她并不知道,这正是黎明前最后的黑暗。
寻找更深层的“治愈”
这种与微观世界死磕的执念,并非与生俱来。回到本科时代,黄钰对农业的理解,还带着一种田园牧歌式的浪漫。
“高中时,我就很喜欢看植物从一颗种子慢慢长成一株植株的过程,觉得非常治愈。”正是带着这份对生命成长的好奇与敬畏,她报考了中国农业大学植物保护专业。
那是真正的“把论文写在大地上”的初体验。她和同学们在试验田里,亲手种下小麦、玉米、番茄、黄瓜。从播种、施肥、除草,到最后的采收,全程亲力亲为。
“虽然老师教的方法是一样的,但不同小组种出来的东西,长势千差万别。”站在田埂上,看着隔壁组茂盛的番茄,再看看自己组稍微逊色的苗子,黄钰第一次意识到:做农民也不是一件简单的事。“这里面有很多门道,不是靠天吃饭那么简单。”
真正让她从宏观的田野转向微观世界的,是大三那年的一个瞬间。在北大举办的夏令营里,她第一次见到了李毅教授。李老师在办公室里,激情洋溢地向这位年轻的本科生介绍着实验室的最新成果:一位师姐刚刚解析了水稻矮缩病毒导致植株矮化的分子机制。
李毅教授眼里闪烁的光芒,以及那个结构简单却破坏力惊人的“病毒”,瞬间击中了黄钰。在此之前,她研究过稻瘟病,那是一种真菌病害。真菌有细胞结构,有复杂的代谢系统,为了侵染植物,需要分泌各种复杂的效应子。但她从李老师口中听到的病毒不一样。“我觉得病毒更‘聪明’,”黄钰解释道,“它通常就只有蛋白和核酸两种物质,配置极简。但就凭这两样东西,它却能天然地利用植物的内源资源,把植物搞得天翻地覆。”
“我想去北大,我想研究这个聪明的对手。”
2017年,她如愿进入北大。这里不仅有最前沿的课题,更有一种独特的学术生态。
即使在多年后,黄钰依然对罗静初老师开设的《ABC-实用生物信息技术》念念不忘。那是一门选修课,罗老师虽已退休返聘,却依然充满激情地给新生发邮件邀请选课。“这门课就像它的名字ABC一样,把我们领进了门。”在那个生物大数据刚刚爆发的年代,这种“干湿结合”的能力,成为了黄钰日后科研攻关的利器。还有密集的学术讲座,那是北大给予学子们的另一份馈赠。无论是植物学、动物学,还是医学领域的顶级专家,都会在这个讲台上分享最前沿的进展。
回到2020年那个卡壳的时刻,打破僵局的,恰恰是这种北大特有的“跨学科”思维。
导师李毅教授看出了她的焦虑。他没有直接给答案——因为在科学的前沿,导师也不知道确切答案——但他提供了一种跳出困境的方法论。
“每周的组会,李老师从不缺席。当我迷茫时,他会专门抽出时间,甚至邀请相关领域的专家——做蛋白修饰的、做植物激素的——一起来‘会诊’。”
在一次次激烈的头脑风暴中,李老师的一句话像手术刀一样切开了迷雾:“你不要死盯着某一个点,把眼光拉远一点,看看整个网络是怎么样的。”
这句话把黄钰从死胡同里拉了出来。她不再执着于单线思维,而是将视野扩大到整个调控网络。豁然开朗后,她发现那个E3泛素连接酶并不是单打独斗,它需要一个“共抑制子”作为底物。
思路一变,拼图严丝合缝地扣上了。
从病毒入侵,到外壳蛋白被识别,到E3泛素连接酶激活,再到共抑制子被修饰降解,最后释放出抗病因子——一条完整的、清晰的信号通路终于浮出水面。

RBRL 以 NINJA3 为降解靶点
凝聚了几代北大学子心血的论文,最终登上Nature。这不仅是对黄钰六年博士生涯的褒奖,更是人类在与植物病毒的博弈中,取得的一次重要战术胜利。
把病毒变成农民的“队友”
博士毕业,是许多年轻科学家职业生涯的分水岭。黄钰的选择,带着一种“接地气”的果敢。她先是去了四川省农科院,随后加入了西南大学,主动从基础研究向应用转化拓展。
“在北大做研究,我们很多时候是在温室里种材料,真正下到田间地头的机会相对少一些。”黄钰坦言,“我一直在思考,基础研究和应用转化之间的距离到底有多远?我们的工作,如何才能更快地服务于产业需求?”
在农科院的短暂经历,让她看到了农业生产中最真实的一面:田间环境的复杂多变、农民对新技术的渴求与疑虑。她意识到,仅仅搞清楚植物的抗病机制和病毒的致病机理是不够的,必须将这些知识转化为农民用得上的工具。
在西南大学/电子科技大学张勇教授的团队里,依托团队在植物基因组编辑的系统创新与分子育种实践领域的深厚积淀,黄钰找到了新的发力点:把她研究多年的“对手”病毒,变成助力育种的“队友”。基因编辑被誉为生物领域的“上帝之手”,它能精准地修改作物的基因,培育出高产、抗病、耐逆的新品种。然而,这把“剪刀”虽好,却很难送进植物体内。“目前的瓶颈在于‘递送’。”黄钰解释道,传统的遗传转化方法如农杆菌转化、基因枪转化、花粉管转化等方法,往往面临效率低、周期长,且难以覆盖小麦、玉米、大豆等重要农作物优良品种的痛点。这时候,病毒的“聪明”再次派上了用场。
“病毒天生就是递送高手,它侵染植物极快,甚至摩擦一下叶片就能进去。”黄钰提到,虽然病毒作为基因工具递送载体的研究已在国际上取得初步进展,但如何为重要农作物建立起一套高效、通用的递送体系,仍然是摆在分子育种研究人员面前的一道关键难题。目前,国际上已有利用病毒递送系统在小麦、花生、番茄等十多种作物中实现基因编辑的先例。基于此,黄钰提出了更具挑战性的攻关设想,致力于将往日的“对手”深度改造为育种“队友”,研发一套不依赖昆虫媒介、不依赖繁琐组织培养的通用型病毒递送系统。这一探索一旦成功,将有望破解重要农作物基因编辑效率低的瓶颈,为作物育种提供一套轻便、普适的底层工具。在西南大学的实验室里,黄钰正带领研究小组聚焦水稻、大豆等主粮作物,通过病毒递送系统为其植入“高产、优质、抗病密码”,让作物自带“疫苗”。这不仅关乎产量,更关乎生态。
“病毒病与真菌、细菌病害不同,它没有特效药。”黄钰解释道,“农民往往通过喷洒杀虫剂来控制传播病毒的昆虫,但这治标不治本,还带来环境污染。最根本的解决方案,是让作物自身变得强大。”如果作物自身能抗病,便能从源头上减少化学农药的使用。这不仅是实验室里的数据飞跃,更是国家“粮食安全”与“绿色农业”战略在分子水平的生动实践。
冷板凳与热气腾腾
如今,黄钰的身份已从学生变成了导师。在西南大学的校园里,她带着一群比她小不了多少的学生,继续在植物病毒的世界里探索。
她对学生的要求,带着鲜明的“北大烙印”。“我不希望学生只是一个纯粹的‘操作工’。”黄钰说,“我不会把实验方案的一二三步都写好让他们去执行。我希望他们明白为什么要这样设计,‘授人以鱼不如授人以渔’。”
她鼓励学生去参加“大创项目”,去参加生命科学竞赛,就像当年她在北大夏令营被李毅教授点燃热情一样,她希望学生们也能在真实的科研碰撞中找到自己的兴趣点。
但在严肃的科学探索之外,当被问及对北大最深刻的记忆时,她给出的答案却充满了人间烟火气。
“是食堂。北大的食堂真的很好。”她如数家珍地念叨起各个食堂的招牌风味,那是她博士生涯中最温暖的慰藉。“做科研很累,身心俱疲的时候,能吃到一份对胃口的美食,就是最实在的快乐。”
“放开手去,大胆地去尝试,去体验这个世界。”
这是黄钰对年轻校友的寄语。巴蜀大地的阳光正透过云层洒在试验田上。那里,一株株水稻正在拔节生长,它们或许并不知道,有一群像黄钰一样的人,正在微观世界里为它们编织着一副看不见的铠甲。
而这,也是科学最动人的力量。