日前,2022年度北京市科学技术奖揭晓,北京大学荣获项目奖13项,其中一等奖3项、二等奖10项;北京大学集成电路学院杨玉超教授和生物医学前沿创新中心(BIOPIC)曹云龙研究员获得北京市杰出青年中关村奖。
此外,我们在授奖清单中发现多位北大校友的身影。获奖项目的第一完成人中有10位北大校友,其中技术物理系1990级本科校友李菂、1997级生物学博士校友俞立作为第一完成人主持的科研项目荣获自然科学一等奖;刘大猛、薛丹华、胡长军等作为第一完成人主持的项目斩获多项奖项的二等奖。北京市生态监测中心研究员刘保献校友获得北京市杰出青年中关村奖。
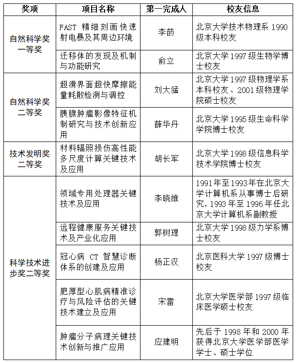
*以下人物顺次按授奖清单排序


北京市杰出青年中关村奖(1人)
刘保献,北京市生态环境监测中心研究员,北京市生态环境局党组成员、副局长;2018年至2019年,在北京大学-北京市国家治理青年人才培养计划项目进修。刘保献带头研制北京唯一的PM2.5组分日历图,在全国率先发布PM2.5源解析结果,为北京市大气污染治理提供了直接的技术支撑;构建的基于认知计算和物联网技术的街道乡镇高密度空气质量监测体系起到行业引领示范作用。

北京市自然科学奖一等奖(2项)
获奖项目:FAST 精细刻画快速射电暴及其周边环境
第一完成人:李菂,中国科学院国家天文台之江实验室研究员,北京大学技术物理系1990级本科校友。

获奖项目:迁移体的发现及机制与功能研究
第一完成人:俞立,清华大学生命科学学院教授,北京大学1997级生物学博士校友。

自然科学奖二等奖(2项)
获奖项目:超滑界面超快摩擦能量耗散检测与调控
第一完成人:刘大猛,清华大学机械工程系副教授,北京大学1997级物理学系本科校友、2001级物理学院硕士校友。

获奖项目:胰腺肿瘤影像特征机制研究与技术创新应用
第一完成人:薛华丹,中国医学科学院北京协和医院放射科副主任,北京大学1995级生命科学学院博士校友。

技术发明奖二等奖(1项)
获奖项目:材料辐照损伤高性能多尺度计算关键技术及应用
第一完成人:胡长军,北京科技大学计算机与通信工程学院教授,北京大学1998级信息科学技术学院博士校友。

科学技术进步奖二等奖(5项)
获奖项目:领域专用处理器关键技术及应用
第一完成人:李晓维,中国科学院计算技术研究所研究员,1991年至1993年在北京大学计算机系从事博士后研究,1993年至1996年任北京大学计算机系副教授。

获奖项目: 远程健康服务关键技术及产业化应用
第一完成人:郭树理,北京理工大学自动化学院教授,北京大学1998级力学系博士校友。

获奖项目:冠心病 CT 智慧诊断体系的创建及应用
第一完成人:杨正汉,首都医科大学附属北京友谊医院教授,北京医科大学1997级博士校友。

获奖项目:肥厚型心肌病精准诊疗与风险评估的关键技术建立及应用
第一完成人:宋雷,中国医学科学院阜外医院研究员,北京大学医学部1997级临床医学硕士校友。

获奖项目:肿瘤分子病理关键技术创新与推广应用
第一完成人:应建明,中国医学科学院肿瘤医院主任医师,先后于1998年、2000年获得北京大学医学部医学学士、硕士学位。
