首届“南洋北大人”论坛于2024年8月10日下午圆满举行。会上,来自东南亚各国(如:马来西亚、新加坡、泰国、菲律宾、印尼(筹)、缅甸、柬埔寨(筹)、越南(筹))、中国各地区与港澳台地区的北大校友会代表纷纷建言献策,让“南洋北大人”这个文化符号在内涵上越发充实。

黄颖欣主持论坛开幕
北京大学校务委员会副主任、北京大学校友会常务副会长叶静漪特别感谢赖贞瑝会长及其团队对论坛的精心组织,并回顾了2023年首次于曼谷举办的南洋北大人同庆125周年校庆的成功举办。她强调,北大校友在全球化发展中始终秉持着国际视野,随着中国-东盟一体化进程的深入,北大人不仅要在各自领域内发光发热,更要积极投身于文化传播和国际交往中,以实际行动践行北大精神,实现新时代的使命与担当。

叶静漪致辞
论坛围绕“南洋北大人的使命与担当”及“民心相通——如何促进南洋-中国双边的民间友好关系”两个议题展开。北京大学新加坡校友会于岚会长、菲律宾校友会王培元秘书长、泰国校友会张栋副会长、印尼校友会陈日铃校友、缅甸校友会于佳校友、澳门校友会刘永辉校友、香港校友会刘祖繁会长、台北校友会韩佳宏秘书长及马来西亚校友会杨钪森校友分别介绍了各校友会发展近况,并围绕该两议题进行分享。

各个校友会代表轮流发言

论坛现场
在自由讨论环节,广东校友会副会长宁淑娟会长、广西校友会张国宏会长、深圳校友会白文涛执行会长、汇丰商学院副院长任颋、柬捕寨代表斯维娜丽校友及越南代表阮黄英校友针对论坛嘉宾的发言进行提问,并希望南洋北大人作为新的文化组织能够在中马两国之间的经贸、教育、文化等方面发挥更大的作用。
北京大学校友会副会长兼秘书长兼校友工作办公室主任李文胜为论坛致总结词。他在发言中表示,各地校友代表就校友工作经验和体会进行深入交流,围绕传承北大精神和助力母校发展展开热烈探讨,就加强区域校友横向交流,促进民间关系友好发展等关切事项达成一致意见,共同取得了多方面的成果。展望未来,他期待“南洋北大人”在各自的领域继续发光发热,为促进母校高质量发展、增进民间交流合作贡献更多智慧和力量。

李文胜总结
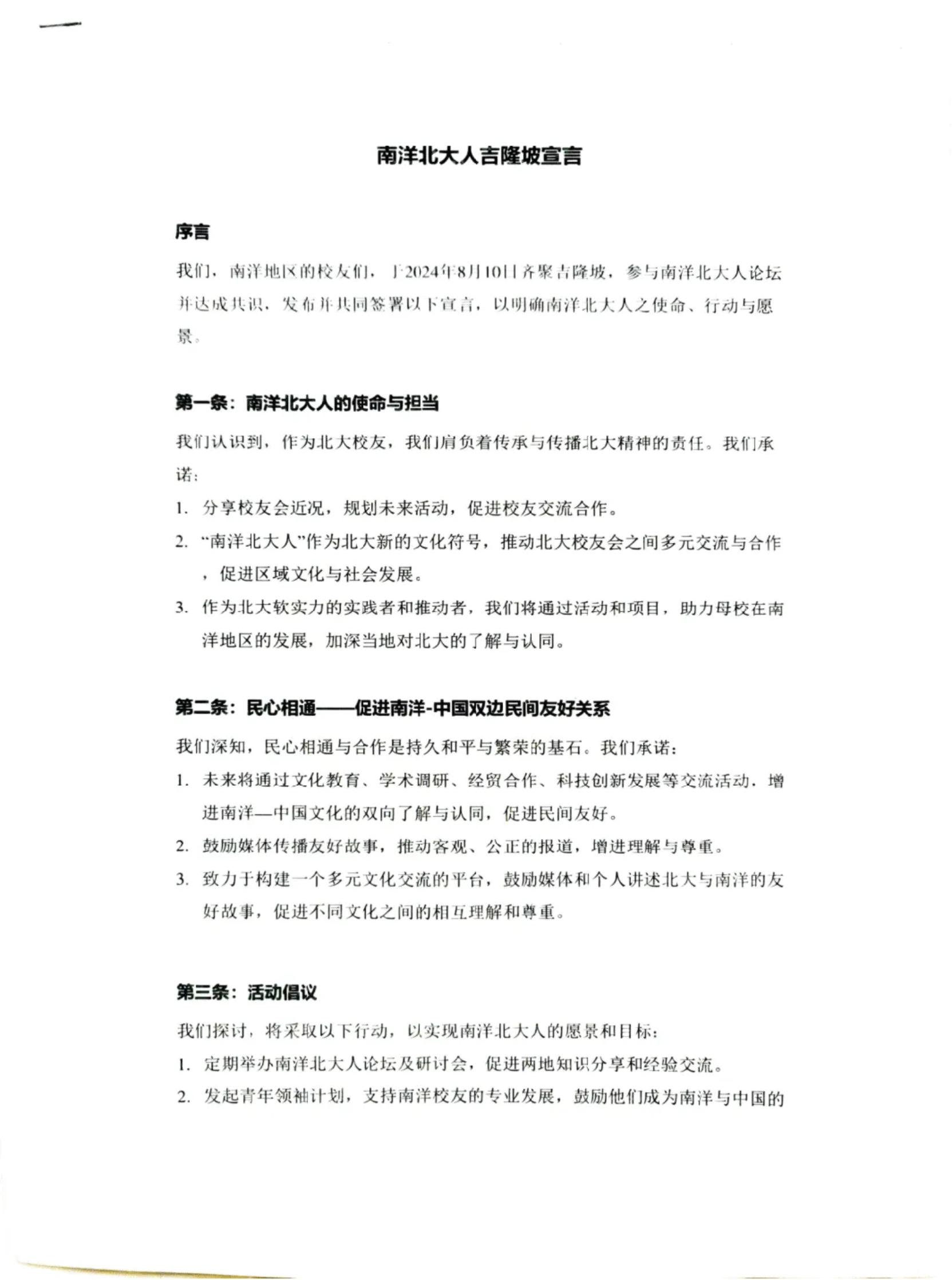
在讲者发言与自由交流环节结束之后,各地代表共同签署了《南洋北大人吉隆坡宣言》。宣言指出,作为北大精神的传承者,南洋北大人将致力于推动校友会之间的多元交流与合作,促进区域文化与社会发展。校友们承诺通过分享经验、规划未来活动,以及推动一系列实践项目,深化南洋地区对北大的了解与认同,助力母校在南洋地区的发展。宣言还强调了南洋北大人在促进南洋与中国民间友好关系中的重要作用。通过文化教育、学术研究、经贸合作和科技创新等交流活动,南洋北大人将进一步增进两地文化的双向理解与认同,推动媒体客观公正地传播友好故事,构建多元文化交流的平台。宣言呼吁定期举办南洋北大人论坛及研讨会,发起青年领袖计划,并推动校友会之间的合作,以实现资源共享与优势互补,共同书写南洋—中国友好合作的新篇章。

《南洋北大人吉隆坡宣言》发布现场

签署宣言中

签署宣言之合照


经签署的宣言
点击阅读原文